HomeAboutWorkBlogGallery

Projects

A collection of my work and experiments.

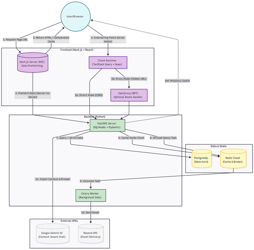
System Architecture Diagram

AcademiaOS

An enterprise-grade College Management System built during my internship at WalkersHive. It features a Schema-First architecture, RBAC security, and an AI-driven navigation assistant.

Full StackNext.jsFastAPI+4
© 2026 Bibek Dhakal. All rights reserved.
Biratnagar, Nepal